森栩科技赋能践行《紧密型县域医共体监测指标体系(2024版)》

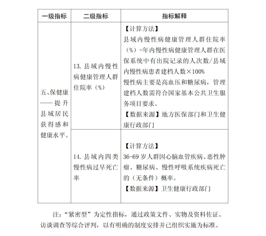
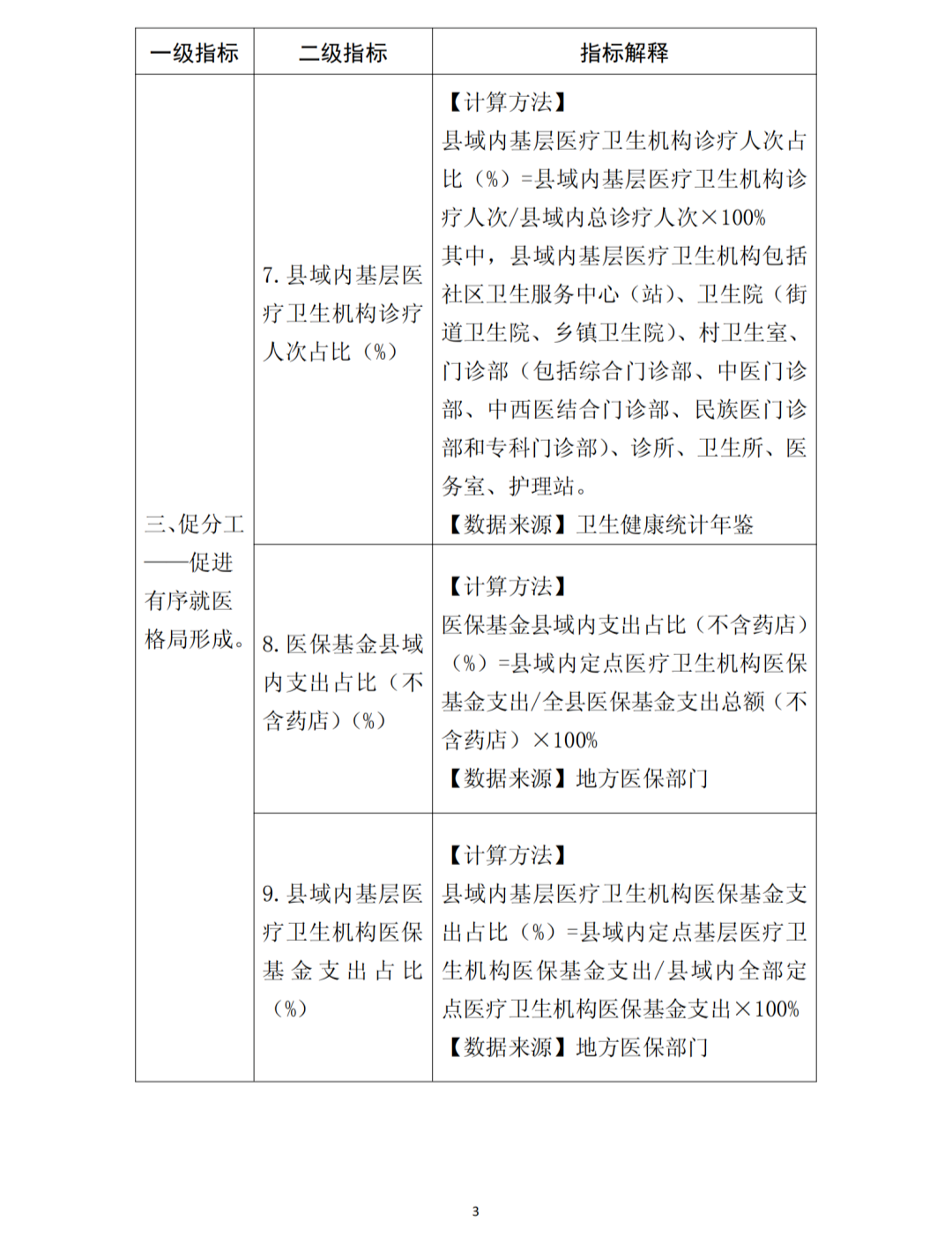
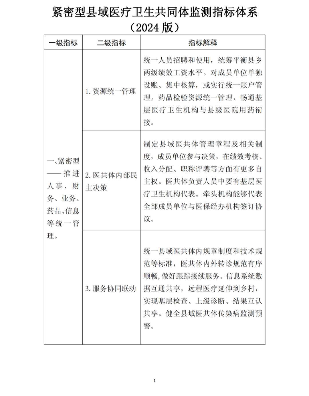
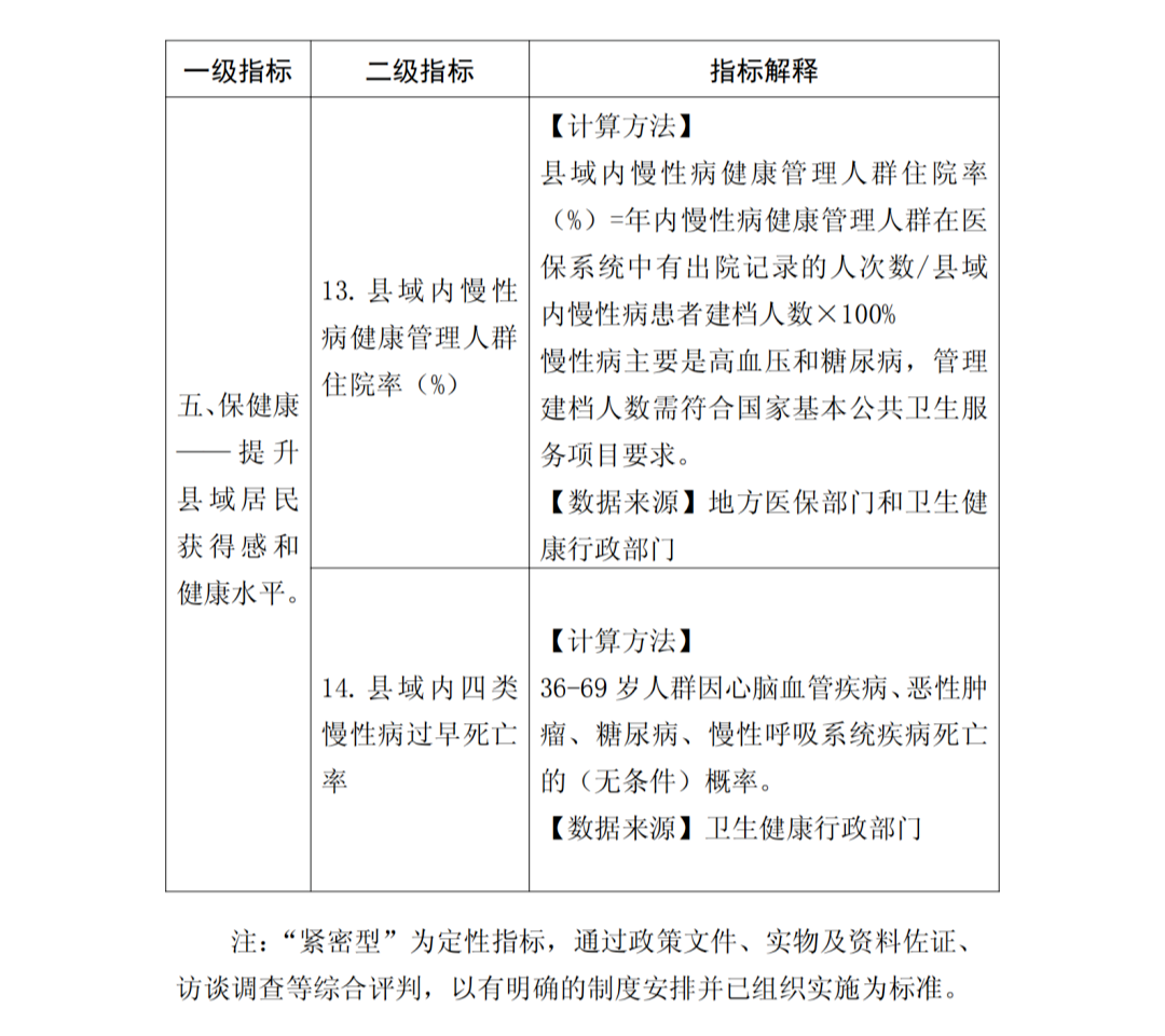
2024年11月1日,为深入推进紧密型县域医疗卫生共同体(以下简称县域医共体)建设,促进资源下沉,提升县域和基层服务能力,国家卫生健康委、国家医保局、国家中医药局、国家疾控局联合发布了《紧密型县域医疗卫生共同体监测指标体系(2024版)》,围绕“紧密型、同质化、促分工、提效能、保健康”5个方面,对各省份紧密型县域体建设情况进行动态监测,此次监测指标体系明确了14项具体指标。“紧密型”为定性指标,推进人事、财务、业务、药品、信息等统一管理,包括统一县域医共体内规章制度和技术规范等标准,信息系统数据互通共享,实现基层检查、结果互认共享等,“同质化”强调推动资源下沉,提升县域医疗卫生服务能力与质量。
一、制定背景和目的
二、制定思路
三、主要内容
四、关于指标运用





0

森栩医学基于AI+5G的医疗机构检验结果互认实时智能监控平台(AI-HR)符合国家卫健委医疗机构检验结果互认最新管理办法信息化建设目标及质量控制要求,基于AI+5G创新技术开发,优于国际临床实验室间检验结果一致性评价方法及信息化工具功能,为紧密型县域医疗卫生共同体建设提供信息化智能化管理平台与工具。
森栩医学AI-HR可助力不同等级医疗机构进行ISO15189医学实验室标准质量管理体系建立及持续改进,实现质量管理的可视化、智能化及实时监控;可灵活选择采用患者大数据、新鲜标本、质控品等多种方法、多项评价指标进行实验室间比对及结果一致性评价,助力区域内不同等级医疗机构临床实验室人、机、物料、环一体化、规范化、标准化管理,实现全流程的可视化及智能化质量管理,推进院内及医院成员单位间信息互联互通及信息化发展,促进医疗服务同质化,推动实验室间检验结果互认,实现动态监测,避免患者重复检查,提高医疗资源利用效率。
