重庆紧密医联体掀变革风潮,森栩医学助力结果互认新可能

一、试点范围
遴选涪陵区、巴南区、两江新区作为国家紧密型城市医疗集团建设试点区,永川区、大足区、璧山区纳入市级试点区。鼓励非试点区县结合实际,自主开展试点工作。鼓励试点地区探索创新对紧密型城市医疗集团的财政补助方式。

二、工作目标
到2023年底,基本形成系统集成的配套政策,推动紧密型城市医疗集团各项工作全面开展。到2025年,试点区紧密型城市医疗集团管理体制更加科学,运行机制更加完善,服务模式更加优化,医疗资源供需更加匹配,就医格局更加合理,居民就医需求不断得到满足,形成可复制的有益经验加以推广。

图2 重庆市紧密型城市医疗集团建设重点任务
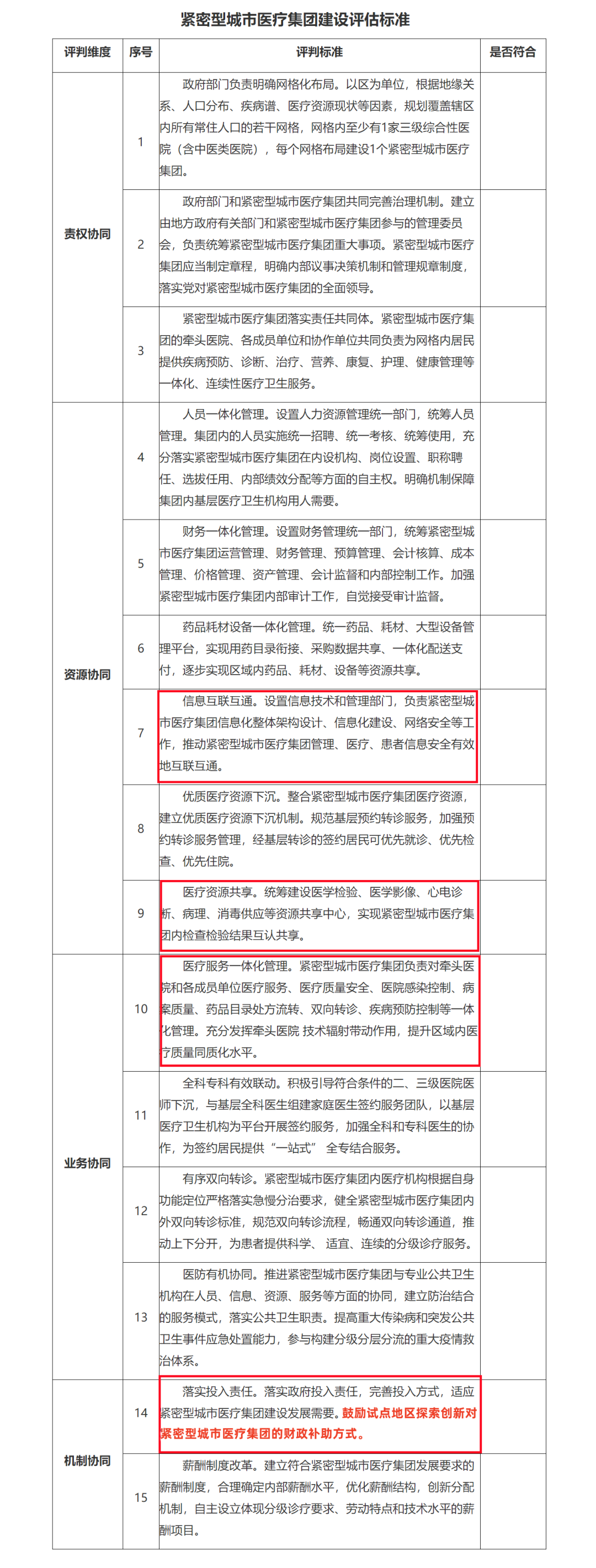
一、构建责权协同新体系
1. 建立治理机制;
2. 明确网格化布局;
3. 落实责任共同体。
二、构建资源协同新模式
1. 人员一体化,设置人力资源管理统一部门,统筹集团内人员管理。
2. 财务一体化,设置财务管理统一部门,统筹集团内运营管理、财务管理、预算管理、会计核算、价格管理、资产管理、会计监督和内部控制工作,提升运营管理效率。
3. 药品耗材一体化,建立紧密型城市医疗集团总药师制度,负责统筹制定和落实集团内药事管理和药学服务重大决策和具体部署。建立集团内药品、耗材、大型设备管理平台,以优先配备使用基本药物、集中带量采购、国家医保谈判药械为引领,强化慢性病用药集团内衔接,不断优化和规范用药结构。
4. 统一信息平台,设置集团内统一的信息技术和管理部门,统筹信息化整体架构设计、信息化建设、网络安全等,支撑集团内预约诊疗、双向转诊、远程医疗、慢病管理、资金结算等协同应用与服务,实现电子病历、健康档案、就诊信息、公卫信息上下贯通。
5. 共享优质医疗资源,集团内床位、号源、设备要统筹使用,牵头医院至少将1/3的门诊号源和1/4的住院床位向家庭医生签约服务团队或基层医疗卫生机构下沉。
三、构建资源协同新举措
1. 检查检验服务一体化。牵头医院统筹建设医学影像、医学检验、心电诊断、病理诊断、消毒供应等资源共享中心,在保证质量的基础上,推进临床路径统一实施、医疗质量统一管控、医疗服务统一规范、检验结果统一互认,为集团内各医疗机构提供检查检验一体化服务,减轻患者就医负担。
2. 临床服务一体化。牵头医院统筹构建肿瘤防治、慢病管理、微创介入、麻醉疼痛诊疗、重症监护等临床服务五大中心,实现为居民提供一体化、连续性医疗卫生服务体系。
3. 急诊急救一体化。集团内统筹建设胸痛、卒中、创伤、咯血、危重孕产妇救治、危重儿童和新生儿救治等急诊急救“六大中心”。
4. 质量管理一体化。集团内统筹设置医务、院感、护理、门急诊、药事、病案、住院服务、患者转诊、公共卫生等管理部门中心,推进医疗服务、医疗质量、医疗安全等同质化管理。
5. 畅通双向转诊。制订双向转诊标准与规范,优化双向转诊流程,建立集团内双向转诊绿色通道,逐步实现有序合理转诊。
6. 医防有机协同。探索疾病预防专业人员参与医疗联合体工作,建立社区疾病预防控制片区责任制,完善网格化的基层疾病预防控制网络。
7. 全科专科联动。符合条件的二、三级医院医师,要与集团内基层全科医师组成团队,为网格内居民提供团队签约服务。
8. 深化中西医结合。在集团内发展中医药特色预防保健、治疗、康复服务,鼓励在基层医疗卫生机构建立中医馆等中医综合服务区。
四、构建分工合作新格局
1. 完善政府投入方式;
2. 完善人事薪酬制度;
3. 健全绩效考核机制。
五、紧密型城市医疗集团建设评估标准

0

*完全符合ISO15189:2022医学实验室质量与能力认可准则要求
*完全符合国际临床化学联合会IFCC有关患者数据实时质控专业软件工具的功能特征及技术要求
*完全符合国家卫健委《医疗机构检查检验结果互认管理办法》国卫医发〔2022〕6号信息化建设目标及质量控制要求
2月9日,国家卫生健康委、国家发展改革委、财政部、人力资源社会保障部、国家中医药局、国家疾控局等六部委就已下发了《紧密型城市医疗集团建设试点工作方案》,决定在全国开展紧密型城市医疗集团建设试点。实现医疗资源共享。紧密型城市医疗集团统筹建设医学检验、医学影像、心电诊断、病理、消毒供应等资源共享中心,实现紧密型城市医疗集团内检查检验结果互认,建立覆盖医联体各单位的远程医疗协作网,提高医疗资源配置和使用效率。

在这一《工作方案》中就已明确提出了要建设医学检验共享中心,这意味着我国区域医学检验中心建设受到国家政策支持,将进入快速发展期,这对于检验人而言既是机遇,也是挑战。
随后,在6月8日,国家卫健委发布《关于印发紧密型城市医疗集团试点城市名单的通知》,确定了81个试点地区。重庆市的涪陵区、巴南区、两江新区就是其中之一。
在6月26日,辽宁省卫健委、发改委、财政厅、人社厅联合下发《关于印发辽宁省紧密型城市医疗集团建设试点工作方案的通知》,其与此次重庆市发布的《工作方案》都是试点城市对国家文件的落实。除试点城市名单中的国家级试点区外,重庆市还设立了市级试点区,并鼓励非试点区县结合实际,自主开展试点工作。
不难看出,不管是国家下发的《工作方案》,还是辽宁、重庆的《工作方案》中,检验结果统一互认都被列为了重点任务。早在今年的5月6日,重庆卫健委就已印发了《关于加快推进川渝两地二级及以上医疗机构检查检验结果互认工作的通知》,要求今年12月底前,重庆市29个区(县)和四川省15个市相邻地区共291家二级及以上公立综合医院,实现检查检验结果互认。

在重庆卫健委印发的通知中,详细罗列了互认方式、互认标准及互认项目,这是川渝两地检验人需要掌握,同时也对其他地区的检验人而言具有参考意义的:
一、互认方式
1.医疗机构应在接诊时主动提醒患者,如有近期(一般3个月内)在具备互认资格的医疗机构所出具的检查检验结果(标示“川渝HR”),可提供相关检验结果报告单或医学影像(胶片)供医师参考。患者提供的已有检查检验结果符合互认条件、满足诊疗需要的,医务人员应遵照互认项目和适用范围予以认可,不再重复进行检查检验。
2.医务人员应在保障医疗质量和医疗安全的前提下,充分考虑疾病变化发展的可能,仔细分析患者的检查检验结果能否满足当前诊疗需要,判断是否认可外院检查检验结果。认可的外院检查检验结果应在病历中记载,其内容包括检查检验结果、检查检验机构名称、日期等。医疗机构应该进一步完善医疗管理系统,对认可的外院检查检验数据进行收集统计。对因诊疗需要,确需重复检查检验的,应当按规定充分告知患者或其家属检查检验的目的及必要性。
二、临床检验项目结果互认标准
1.临床检验互认项目须按要求规范实施检验流程和性能验证,常规开展室内质控并通过国家级、省级室间质评。
2.临床检验质控中心应加强区域内医疗机构临床检验实验室室内质控和室间质评工作的监督和指导,保障临床检验互认项目的质量。
3.临床医生在判读临床检验互认项目结果时需要根据患者的情况综合分析。
4.建立医疗机构互认项目退出纳入机制,互认项目未参加国家级或省级室间质评,或成绩不合格的医疗机构将在川渝范围内通报,并取消未参加或不合格项目的互认资格,合格后重新纳入。
三、临床检验结果互认项目清单

